来源: 未知 时间:2025-02-22 14:46 作者:任逍遥 浏览: ->手机浏览此文章
广东观音山国家森林公园(以下简称观音山),最早自1993年由东莞市樟木头镇石新村委会利用村集体的山地、森林投资开发,由于后续资金出现困难,1999年11月以联合开发的名义承包给了黄淦波先生。2000年12月,经东莞市人民政府批复设立东莞市观音山森林公园,2002年10月,黄淦波成立了东莞市观音山森林公园开发有限公司,专门负责投资开发和经营管理。2005年12月,国家林业局批准成立广东观音山国家森林公园,成为全国第一家民营国家级森林公园。

25年来,观音山森林公园一直致力于对森林资源和生态环境保护事业,坚定不移地践行“绿水青山就是金山银山”发展理念,在被誉为“世界工厂”的东莞市,硬生生地培育出了一个风景如画的国家4A级风景区,一片全东莞保护得最好、最完整、最大的原始次生林,成为粤港澳大湾区著名的生态旅游胜地。
2007年被原国家林业局发文称赞为“全国的一个样本”,2019年被《人民政协报》发文称赞为“两山理论”实践的鲜活样本,2001年《人民日报》和《光明日报》分别发文称赞观音山森林公园所取得的成绩。2023年央视新闻联播称赞观音山森林公园的文化活动多姿多彩,不仅丰富了市民的文化生活,更让市民领略到串传统文化的魅力。自2015年至今,观音山森林公园和广东省楹联学会联合举办的“观音山上观山水”征联活动,为推动中国楹联文化的传承发展,弘扬中华传统文化做出了积极贡献,成为文旅结合的一个创举和典型。观音山森林公园已经成为全国发展森林文化旅游事业的成功典范。

但是,观音山森林公园的发展,却是异常艰难曲折。由于不愿接受潜规则,不愿官商勾结同流合污,自1999年至今,观音山森林公园遭到了东莞市、镇两级政府及东莞市林业局等相关部门的不断打压、报复,观音山森林公园在当地又求助无门。直至今年10月15日,东莞市林业局、东莞市政府竟借国家开展自然保护地整合优化之机,通过层层上报,将观音山森林公园列入了国家林业和草原局、国家自然资源部公示的予以撤销的自然保护地名单之列。
第一部分
起因:建园初期拒绝了官员索要保护费和干股
1999年11月观音山森林公园被黄淦波接手之后,之前带头搞旅游开发的石新村全体干部很快被免职,接任的村干部是与之前对立的一派,开始对黄淦波表现出不友好。而樟木头镇的罗姓镇长甚至动员全镇相关职能部门为难观音山森林公园,到镇里办任何手续都刁难,还三天两头派人检查,说观音山森林公园搞封建迷信。
观音山森林公园经东莞市政府2000年底批复正式设立之后一年多,在2002年初,东莞市统战部某领导,就通过中间人向黄淦波索要50万元的保护费。2002年5月,东莞市林业局一位陈姓副局长,则派下属曾姓科长找到黄淦波索要20%的干股。被拒后,这位副局长就亲自带人跑到樟木头镇和石新村,教唆樟木头镇政府和石新村如何收拾观音山森林公园。
第二部分
打压、报复:两级政府和相关部门手段恶劣 花样翻新
1、东莞市林业局、樟木头镇政府不支持申报国家级森林公园,甚至直接发文要求撤销国家级森林公园许可
2004年6月起,观音山又向樟木头镇政府3次书面报告申报国家级森林公园的情况和面临的困难,希望镇政府出面支持,向东莞市林业局报送有关申报资料。但镇政府也以没有先例为由拒绝。
后来,观音山根据国家行政许可法和当时的政策规定,就直接向广东省林业局申报,广东省林业局经验收合格后,报给了国家林业局。
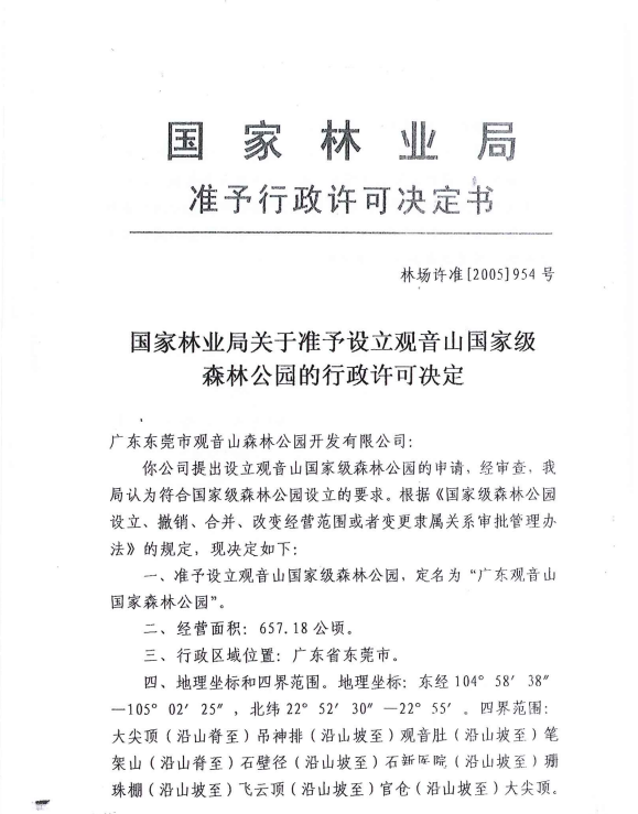
2005年12月23日,国家林业局经审查,准予设立观音山国家级森林公园,同意定名为“广东观音山国家森林公园”。
之后,时任东莞市林业局局长罗xx就多次到广东省林业局要求撤销观音山森林公园的国家级森林公园的称号,并在多次行文中拒绝承认观音山森林公园为国家级森林公园。而东莞市人民政府竟然以政府文件的方式,向国家林业局直接发文要求“撤销观音山国家级森林公园”的行政许可。
2、樟木头镇政府、东莞市政府公开抢夺观音山森林公园
2006年初,以为了“把观音山森林公园做强做大”为由,樟木头镇、政府决定收回观音山森林公园的经营权,由镇政府担任投资主体和经营主体。为此,专门成立了观音山国家森林公园改造工作领导小组。


2006年10月10日,樟木头镇政府向东莞市政府上报文件《关于将观音山森林公园纳入全市森林公园建设规划的请示》,请求由市政府投入主要资金进行基础及配套设施建设。同年11月11日,东莞市政府作出《关于将观音山森林公园纳入全市森林公园建设规划问题的复函》,批准“将观音山森林公园纳入银瓶嘴森林公园总体建设规划中”、“项目设计的收回经营权及征地补偿费用由你镇政府负责解决”、“工程建设资金有市镇两级按比例分担”。

后在国家林业局等部门的干预下,叫停了东莞市两级政府的收购闹剧。


3、东莞市政府发文要求公园免收门票
在2007年2月1日,在没有征求观音山意见,也没有任何补偿方案的情况下,全然不考虑观音山森林公园的民营性质,就下发了文件《关于公园免收门票有关问题的通知》,要求观音山自2月10日起停止收取门票,向游客免费开放。
4、樟木头税务局莫名其妙地把财务账本查封一个多月
2007年,樟木头镇税务局莫名其妙地将观音山的财务账本全部查封,拿走一个多月,查来查去没有查到什么问题,最后却又让观音山交了1万元的罚款,算是了结。
5、樟木头镇政府、东莞市林业局阻挠公园修编《总体规划》
2007年7月,广东省林业局原则同意《广东观音山国家森林公园总体规划》。但是,樟木头镇政府为抢夺观音山森林公园的经营权和财产,在2007年8月14日向广东省林业局提交《关于观音山森林公园<总体规划>有关问题的报告》,提出镇政府拒不承认观音山公司所作的观音山森林公园的《总体规划》。
《总体规划》在2017年7月30日到期,需要重新进行修编并报批。而东莞市林业局为了达到取消观音山森林公园国家级森林公园的目的,故意不予配合,当观音山委托的湖南省林业调查规划设计院两次到访东莞市林业局希望配合勘界工作时,均被东莞市林业局以观音山森林公园“四至不清”为由拒绝。


2020年5月19日,观音山委托修编的北京时代天元旅游开发公司前往东莞市林业局希望配合完成修编所需事项,又遭拒绝,理由仍是公园“四至不清”。
2020年5月26日、6月30日,观音山两次向樟木头镇政府提交书面报告,请求镇政府出面协调勘定观音山森林公园边界、协调相关部门尽快完成总体规划修编工作,均被拒绝。
2023年11月初,观音山分别就公园边界需详细的坐标工作和协调总体规划编修工作,再次向樟木头镇委镇政府和东莞市林业局提交申请,至今不予回复。
6、东莞市林业局威胁古树研究专家不能跟公园合作搞科研
广州地理研究所的李平日教授,因为跟观音山森林公园合作搞古树研究和保护,在2008年、2009年、2010年遭到东莞市林业局罗姓局长带队或安排专人上门威胁,警告他不能跟观音山森林公园合作。
7、樟木头镇政府设陷阱在国庆黄金周前一天发文要求公园国庆黄金周期间禁止一切车辆上下山
2008年9月28日下午5点多,樟木头镇给观音山发送了一份镇政府文件,明确要求观音山,为了安全,从国庆黄金周开始禁止一切车辆上下观音山。此时,观音山也来不及通知游客,第二天国庆黄金周就开始,如果游客车辆蜂拥而至又不让进山,会造成几万人聚集,当时天气炎热,极易造成重大群体事件,后果不堪设想。
8、樟木头镇政府纵容支持在公园核心景区违法毁林盖别墅
2009年除,石新社区书记蔡树生在樟木头镇政府领导李某的默许下,未经观音山和林业部门的同意,强行在公园内砍伐森林近6亩,推平山坡约38000平,建起了两幢大型别墅,造成大规模山体滑坡。
9、樟木头镇政府恶意指责公园内的水库是违建,并强行放干了水库里的水
2009年,樟木头镇镇委委员黄育辉受委派到观音山,说镇政府认为感恩水库是违法的,必须拆掉,强行放干了水库的水。
10、给领导写信反映情况竟招致多个政府部门恶意调查
2009年下半年,观音山给时任市委书记去信,说了他老婆及表弟到观音山如何谈条件搞房地产开发等事情,婉转问他这些人是不是他亲戚,还是打着他的旗号,希望他百忙中过问一下。但是,这封信发出不到10天,东莞各个政府部门便轮番恶意调查观音山。
11、东莞市政府、樟木头镇政府直接抢夺公园失败后,又鼓动、操纵石新村委会打官司,意图抢回公园
因为低价收购失败,没有达到抢夺观音山森林公园的目的,东莞市政府、樟木头镇政府就又公开鼓动、操纵石新村委会起诉观音山,意图通过打官司抢回观音山森林公园的经营权。
官司一直打到最高法院。最高法院2014年3月30日终审判决,维持了广东省高级法院作出的确认双方签订的《联合开发合同》和《协议书》为有效合同、驳回石新村委会诉讼请求的一审判决。

12、台风过后樟木头镇政府不允许公园清理和重建
2011年,一场台风横扫东莞,把观音山森林公园门楼内候车棚还有几个商店给吹倒了。台风过后,樟木头镇政府号召要恢复生活生产,但唯独不允许观音山森林公园把吹倒的东西清走,更不允许恢复重建。拖了有5个多月,事情闹大了后,才被迫同意观音山进行清理和重建。
13、东莞市政府部门和樟木头镇政府纵容高速公路违法穿越公园
2008年11月,东莞市新远高速公路发展有限公司给观音山发函告知:从莞高速公路东莞段将以地下隧道(长3215米)的形式穿越观音山公园。因此举既违法,更会对公园植被等造成损害,故观音山坚决反对。2009年8月3日,樟木头镇政府以及东莞市有关部门召开会议,要求观音山同意从莞高速穿越观音山森林公园的方案。
14、东莞市政府蓄意更改路线,让西气东输工程直接穿越公园,对阻止违法施工的员工实施抓捕
西气东输工程,管道穿越观音山森林公园三四公里长,采用的是大开挖浅掩埋的方式,仅该管道建设项目部自认,违法占用林地就有180亩。而东莞市林业局竟然超越职权,为项目部办理了林木采伐许可证,致使180亩林地上的树林被全部毁掉。
15、东莞市物价局对公园违法实行政府指导价,并18年一直拒绝调价
观音山森林公园从2000年开园门票是2元,后调至5元。在2004年东莞市物价局核准政府指导价20元,2006年又核准政府指导价45元,且没有依法给予上下浮动幅度,至今,18年来,再没有变化。且不说这18年来通货膨胀了多少倍,物价上涨了多少倍,仅员工工资,都已经上涨了两三倍。
16、樟木头镇政府围蔽观音广场近半年,不许游客朝拜观音像
从2019年4月份开始,樟木头镇政府就要求不许游客朝拜观音像,甚至从2019年9月将观音广场用围挡封闭,直到2012年2月26日才解封,期间不许游客进入。
17、东莞市统战部联合宣传部封杀发布有关公园的消息
2019年三四月份,东莞市统战部联合宣传部,分别给广东省内各主流媒体打招呼,要求不得刊登有关观音山森林公园的任何消息,广告也不能登。
18、东莞市公安局假借“扫黑除恶”,谎称黄淦波是黑社会,要求员工揭发检举
2019年八九月份,一批东莞市公安局的干警分几个小组来到观音山森林公园,对员工说老板黄淦波是黑社会的头子,要求员工检举揭发,不然到时候连员工一起抓。
19、东莞市自然资源局和樟木头镇政府选择性执法、过度执法,决定没收公园一张A4纸大小的地块上的建筑物
2020年10月,有新闻媒体曝光了观音山森林公园反映的有人在公园内违法毁林、违建别墅和私建坟墓等问题后,受到国家有关部门的重视,而东莞市相关部门不仅对媒体曝光的问题不去查处,反而对观音山森林公园进行调查和处理。
2021年1月6日,樟木头镇政府二违拆迁办带着施工人员和挖掘机开进观音山森林公园,将进出承包前就有的法雨台办公楼的道路和停车区拆了精光。

20、东莞供电局在公园内乱架高压线,却又长期不给公园供电
自2002年开始,广东电网东莞供电局在未经观音山同意,更没有得到林业、自然资源部门同意,没有依法办理占用林地手续和采伐林木许可证的情况下,就擅自在公园内毁林占地架设高压线塔。
迄今,已有七组高压线路,十余座高压线塔,穿行、架设在公园内。虽然公园内高压线路林立,但是,东莞供电局却一直对观音山要求扩容供电的请求予以拒绝,致使公园内只有20%的区域有市政供电,而80%的区域要常年靠自备柴油发电机供电。

21、东莞市林业局拒不提供观音山森林公园的四至红线图和规划图
由于重新修编需要观音山森林公园承包经营管理的四至、红线图和规划图,观音山多次向东莞市林业局提出政府信息公开申请,但都被东莞市林业局以各种理由拒绝提供。
22、东莞市林业局、东莞市政府假借广东省林业局、广东省自然资源厅,以及国家林业和草原局、自然资源部之手,公示撤销了观音山森林公园的“自然保护地”
国家林草局、自然资源部2024年10月15日在国家林草局官方网站上公示了全国自然保护地整合优化调整情况。
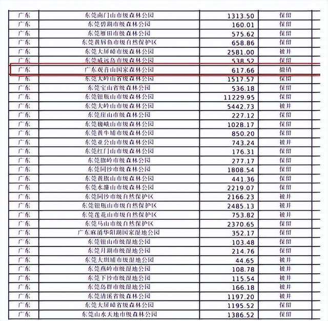
观音山是拥有36家自然保护地的东莞市唯一一家国家级森林公园。观音山竟然成了东莞市唯一一家被撤销的自然保护地,这也是整个广东省27家国家级森林公园中唯一一家被撤销自然保护地的国家级森林公园。《关于全国自然保护地整合优化调整情况的公示》显示,《全国自然保护地整合优化方案》,是国家林草局、自然资源部会同生态环境部、农业农村部等有关部门,组织开展了自然保护地整合优化工作,在各省级人民政府报送方案的基础上而形成。

《广东省自然保护地规划(2021-2035 年)》称,拟撤销的自然保护区多为无规划范围、无功能分区、无管理机构,无法实际落地管理的自然保护区;此外,自然保护区内人类活动影响较大,区域内存在大面积的村庄、永久基本农田、集体人工商品林,资源保护价值较低,不具备原生性、典型性和代 表性特征,无明确保护对象。拟撤销的自然公园多为存在较多的城镇建成区、村庄等人为活动矛盾点,对问题点位进行核查处理后,余下的自然公园破碎化严重,生态资源完整性不复存在,保护价值偏低。
根据广东羊城晚报的公开报道显示,2024年10月21日,东莞市林业局有关人士对记者称,观音山森林公园之所以拟被撤销“国家级自然保护地,是因为存在历史遗留、边界不清等问题。
对此,观音山据理力争,请求将观音山森林公园作为东莞市唯一的国家级森林公园,整体划入自然保护地体系,且要更大力度给予保护。观音山也多次将意见报告给了东莞市政府和有关部门,恳请重视在修编工作遇到的新情况和观音山的诉求,统筹兼顾推动修编工作顺利完成,并以此为契机妥善解决历史遗留问题。然而,问题却始终得不到解决。

求助无门:对观音山的投诉、举报,政府部门相互推诿、不依法履行职责;
1、有关2000亩原始次生林被毁的举报和诉讼

据不完全统计,自2003年到2020年十几年间,公园内累计有多达2000亩的原始次生林被人为毁掉,违法建成豪华别墅、坟墓、工厂、会所、农家院、商铺,有的地方被开荒种上果树。2019年前,尽管观音山每当发现毁林违法现象都及时向东莞市林业局进行了举报反映,但每次都被敷衍或者置之不理。
2020年11月20日,观音山再次向东莞市林业局书面报案称公园门口山腰有两处林木被毁,其中一处被开垦种上了农作物。而东莞市林业局在2021年1月15日却答复称,2019年及之前的情况,其已做过答复;2020年11月19日报案称的又新有150左右平方米的林地树木被砍已变成荒地的情况,经查与2019年举报的地方为同一地点。”
观音山认为,东莞市林业局这种仅作书面答复而不对投诉、报案材料里列出的违法问题依法进行调查和处理的做法,是懒政和变相不作为,就诉至法院,请求判决东莞市林业局依法履行职责。

2、有关660亩原始次生林被石新村民毁掉种上荔枝树的举报和诉讼
公园山脚下仙泉水库周边的山头,有660亩的原始次生林被“毁林种果”,是由于利益驱动,部分村民误以为公园开发前抢种荔枝可获得赔偿,在1999年至2000年期间抢种。
2023年9月,观音山发现当年被林下套种荔枝树苗的这660亩范围,不仅没有退果还林,恢复森林植被,反而原有的树林已被蚕食殆尽,全是早已能结果的荔枝树了,于是向东莞市林业局再次举报。而东莞市林业局却答复称,“现场未发现有660亩林木被毁的情况。”“根据《行政处罚法》,违法行为在二年内未被发现的,不再给予行政处罚。”

观音山认为,东莞市林业局去现场调查不过是走过场,660亩的原始次生林已经不存在,被毁是事实。于是,将东莞市林业局起诉到东莞市第一法院。东莞市第一法院2024年6月3日作出决定立案,8月21日开庭审理,立案至今5个月没有作出一审判决。
3、有关高压线、西气东输“两项工程”违法占用林地和毁坏林木数百亩的举报和诉讼
南方电网的7条高压线工程和中国石油天然气公司的西气东输工程,穿越公园,不仅破坏了原有的自然生态和景观,而且给公园的经营管理,还有游客的安全,造成很大的隐患和威胁。
国家森林法等相关法律规定,任何建设工程,如果需要占用林地和砍伐林木,就必须依法办理占用林地的审核审批手续和采伐林木的审核审批手续。
西气东输工程,管道穿越观音山公园三四公里长,采用的是大开挖浅掩埋的方式。仅该管道建设项目部自认,占用的林地有180亩,这180亩林地上的树林自然也全部被毁掉。7条高压线路,穿越观音山公园,建造的塔基有十来个,占用林地2、30亩,林地上的树林也被全部毁掉。
2023年底,观音山提出了有关“两项工程”办理占用林地和采伐林木的审核审批手续的政府信息公开申请。广东省林业局答复称,经检索,没有找到“两项工程”使用林地同意书和林木采伐许可证等文件;东莞市林业局答复称,关于高压线工程占用林地和采伐林木的信息,其已经做过答复,不再重复处理,对西气东输工程公开了其给颁发的林木采伐许可证;而东莞市自然资源局则推脱称,“两项工程”占用林地的手续不属于其负责,让找东莞市林业局。
根据法律规定,作为地上附着物的林木,属于不动产,而东莞市林业局颁发颁发林木采伐证,必然会造成该林木采伐证许可采伐范围内的林木消灭。观音山向东莞市政府提出行政复议申请,属于因不动产提出的行政复议申请,应当适用法律规定的最长20年的申请期限,而观音山提出行政复议申请时距东莞市林业局颁发林木采伐证还不到13年。所以,观音山向法院提起了行政诉讼,请求撤销东莞市政府的复议决定。但是,东莞市中级法院却以观音山主张属于因不动产而申请行政复议缺乏法律依据为由,于2024年10月16日一审判决驳回了观音山的诉讼请求。
4、有关两家香港人在公园内违法建造豪华别墅的举报和诉讼
在公园内有两处豪华别墅,分别是香港人潘宝燕及其四个子女等一家5口的颐雅山房别墅和香港人余兴及其老婆罗美兰的名门别墅,占用的土地,属于石新村农民集体所有的林地,是潘宝燕和余兴花钱非法购买取得。
此二人通过隐瞒非法买卖农民集体土地的事实,编造相关材料,且没有取得林业部门同意的情况下,违法在东莞市国土局办理了宅基地证、在樟木头镇政府办理了建设工程规划许可证。
樟木头镇城镇建设规划办公室竟然违反东莞市自然资源局的批准,将余兴的建设规模许可变成1栋3层393平方米,将罗美兰的建设规模许可变成1栋3层共450平方米,将潘宝燕等5人的规划许可变成一幢四层共800平方米。
2023年5月10日,观音山将调查了解到的前述违法情况向东莞市自然资源局进行实名举报。东莞市自然资源局却答复观音山称,依据土地管理法第七十八条和广东省政府的文件,观音山所投诉事项的执法权限不属于其权限范围,建议向樟木头镇政府反映。而樟木头镇政府在2023年6月16日收到观音山的举报材料后,却长期置之不理。

观音山将不作为的樟木头镇政府起诉到法院,东莞市第一法院却以被举报人取得别墅用地在前,观音山取得公园承包经营权在后,樟木头镇政府对举报事项的处理不会影响观音山的权利义务,观音山没有提起行政诉讼的原告主体资格为由,于2024年8月28日作出一审裁定驳回了观音山的起诉。

早在2016年,观音山就将樟木头镇政府起诉到法院,要求判决撤销樟木头镇政府为香港人潘宝燕及其四个子女颁发的建设工程规划许可证。但是,东莞市第一法院却采信上面落款日期为1998年8月17日的东莞市樟木头镇城镇建设规划办公室作出的《中华人民共和国建设工程规划许可证》,认定樟木头镇政府是1998年8月17日作出的《中华人民共和国建设工程规划许可证》,进而认定樟木头镇政府作出《中华人民共和国建设工程规划许可证》的行为,对1999年11月30日才与东莞市樟木头镇石新村村民委员会签订的《东莞观音山森林公园联合开发合同书》且该合同中明确约定樟木头石新村村民委员会原来已出让的87户别墅用地由樟木头石新村村民委员会统一管理的观音山的权利义务不产生实际影响,观音山的起诉不符合法律规定,一审裁定驳回了观音山的起诉。
5、关于对东莞第一法院三位法官枉法裁判的举报。
观音山将两家香港人在公园内建造豪华别墅的违法行为举报到东莞市自然资源局后,东莞市自然资源局答复观音山称,依据土地管理法第七十八条和广东省政府的文件,观音山所投诉事项的执法权限不属于其权限范围,建议向樟木头镇政府反映。
观音山提起上诉后,东莞市中院为了包庇一审三个法官故意枉法裁判,置在案证据于不顾,称二审查明的事实与一审一致,仍然没有认定被举报人的香港人身份。但是,二审没有像一审一样适用土地管理法第七十八条和《广东省人民政府关于农村村民非法占用土地建住宅行政执法权的公告》第一条的规定,认定不属于东莞市自然资源局的权限范围,而是以观音山没有提起行政诉讼的原告主体资格应当驳回起诉为由,裁定维持原裁定。这也从侧面证明了一审法官适用法律是错误的。
观音山认为,朱珍珍、王建海、易菲菲三个法官,故意违背事实和法律作出裁决,违反了行政诉讼法、公务员法、法官法、法官行为规范、法官职业道德基本准则、人民法院工作人员处分条例等的相关规定,根据法官法第四十六条等的规定,应当给予处分。但是,观音山向东莞市第一法院、东莞市中级法院举报后,均石沉大海;向东莞市检察院举报后,东莞市检察院以观音山的举报属于对一审判决不服,建议依法上诉;向东莞市第一市区检察院申请监督后,东莞市第一市区检察院则以东莞市中级法院已作出终审裁定维持原裁定,且观音山提交的证据不足以认定三个法官存在故意违背事实和法律、枉法裁判的违法行为,决定不支持监督申请。
观音山森林公园25年来的曲折发展历程和屡被打压报复的遭遇表明,如果此次观音山森林公园的自然保护地被撤销,所带来的负面影响将是极大的、深远的,会大大伤害众多民营企业、民营企业家的心。

石家庄第二看守所 (资料图) 河北省某看守所门前,一辆挂着地方牌照的车辆由远驶来停下。 突然,一位50多岁的妇女到车前不知说了什么,押车的民警和开车的司机均下车,该女人...
中央纪委国家监委网站26日公布全国查处违反中央八项规定精神问题情况月报数据。通报显示,2020年9月,全国共查处违反中央八项规定精神问题11929起,处理17314人(包括63名地厅级干部...
血色山谷 濒危动物上餐桌——一起命案牵出的买卖野生动物大案 缴获的野生动物被放归森林 2019年,四川凉山普格县警方破获系列重特大破坏野生动物资源案,100余人涉案,网络遍及全...
一个多月十余家公司疑似跑路,部分杠杆率超十倍 长租公寓连环“爆雷”深陷信用危机 赵乃育 绘 刚刚过去的国庆假期,成都市双流区的张晓朋一边忙着寻找出租房,一边密切关注着维...
本站讯 自古以来,就有官凭文书私凭印的说法,这既是一句俗语...
去看看>>
墙内消息,国庆突发事件:现任湖南省邵阳市人民政府党组成员...
去看看>>
尊敬的山东省及青岛市纪检、监察部门和各大媒体: 我们是程晓...
去看看>>
近日,曾经有着扎根行政管理、市场监管26年,有着全国普法宣...
去看看>>
多个消息来源显示,湖南邵阳市公安局在国殇日升旗时,内部发...
去看看>>
西藏精神领袖、尊者达赖喇嘛是否转世,以及转世到何处,一直...
去看看>>
石家庄第二看守所 (资料图) 河北省某看守所门前,一辆挂着...
去看看>>
从上周五晚间开始,中国大陆开始针对大陆基督教会展开严厉的...
去看看>>
中共成为“新邪恶轴心”的中坚力量 程翔评论文章: 近一年来...
去看看>>
吉林省司法厅副厅长林松涉嫌操纵市场监管厅法律顾问招标活动...
去看看>>