《南洋早报》传媒集团

访问手机版

当前位置:主页 > 法治 >

出租方隐瞒违建真相,重庆九龙坡法院却判租赁方败诉被指枉法

来源: 未知 时间:2022-10-30 22:02 作者:李自强 浏览: ->手机浏览此文章

本站讯 近日,媒体接到重庆食在一方餐饮文化有限公司(以下简称食在一方)及重庆宸港科技有限公司的联名实名投诉。接到投诉后,媒体记者前往重庆实地了解了关于重庆昊阳体育文化传播有限公司(以下简称昊阳公司)与食在一方之间房屋租赁合同、办理营业执照和一审判决审理时书面证据材料及被判败诉的事实。法律界资深人士普遍认为,一审法院审理此案事实不清,证据不足,适用法律明显不公:

1、根据《商品房屋租赁管理办法》第六条,有下列情形之一的房屋不得出租:

(一)属于违法建筑的;(二)不符合安全、防灾等工程建设强制性标准的;

(三)违反规定改变房屋使用性质的;

(四)法律、法规规定禁止出租的其他情形。

2、根据《最高人民法院关于审理城镇房屋租赁合同纠纷案件司法解释》、《中华人民共和国民法典》,出租人未取得建设工程规划许可证或者未按照建设工程规划许可证的规定建设的房屋,与承租人订立的租赁合同无效。但在一审法庭辩论终结前取得建设工程规划许可证或者经主管部门批准建设的,人民法院应当认定有效;出租人就未经批准或者未按照批准内容建设的临时建筑,与承租人订立的租赁合同无效,但在一审法庭辩论终结前经主管部门批准建设的,人民法院应当认定有效。根据以上法律规定,一审法院认定事实不公,此案己上诉,媒体将进一步关注追踪。

案件回放:

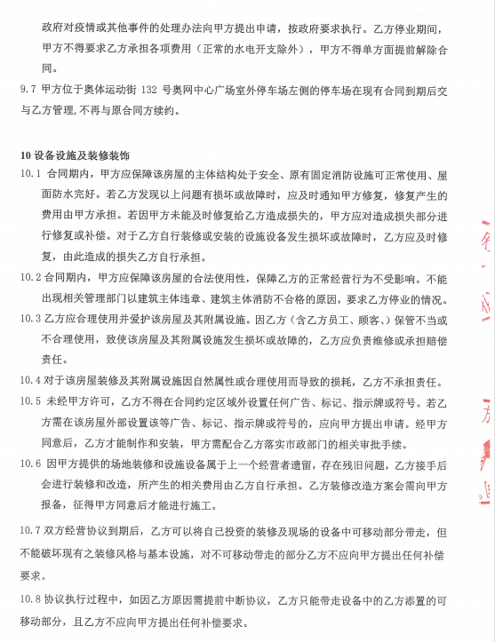
1、2020年9月24日,昊阳公司将位于重庆市九龙波区奥体运动街132号“奥网中心”管理用房第三层、第二层部分(含厨房及办公室)、厨卫及餐饮经营用品等设施设备租赁给食在一方用于餐饮服务项目,其中明确了租赁期限为2020年10月1日至2025年9月30日止。食在一方以重庆奥林匹克(集团)公司名下的位于重庆市九龙坡区奥体运动街132号房屋产权证复印件(114房地证2007字第033821号),在工商注册了重庆食在一方文化有限公司。但位于重庆市九龙波区奥体运动街132号“奥网中心”管理用房第三层、第二层部分(含厨房及办公室),大部分面积是违法建筑,重庆重报之窗文化传播有限公司(以下简称重报之窗)明名知食在一方所租赁的房屋大部分面积是违法建筑,反而却与昊阳公司串通一气将该房屋租赁给食在一方经营餐饮服务项目,故意隐瞒违法建筑虚设消防喷淋设施,违背道德底线和个人良知,重报之窗出据虚假证明,重庆食在一方公司顺利注册公司营业执照,地址在被隐瞒违法的建筑之内,实则重报之窗成为了昊阳公司违法违规的保护伞。重报之窗违法逐利,强烈呼吁相关部门严肃查处,还社会公平正义。

2、昊阳公司与食在一方公司双方在签订合同时,昊阳公司并未向食在一方公司说明其租赁房屋是否合法,昊阳公司故意隐瞒了该出租的大部分房系违法建筑的事实真相,未取得相关合法手续,这是典型的合同欺诈。昊阳公司以重庆市九龙坡区奥体运动街132号房屋产权证复印件(114房地证2007字第033821号)来掩盖该租赁房屋的真实性及合法性。

3、食在一方公司在装修期间,房屋都存在漏水问题,2020年10月、重报之窗及重庆奥林匹克集团公司出据虚假证明,食在一方办理违建内地址营业执照。

2021年4月、2021年5月,此违建进行了三次维修都不能切底解决漏水问题,致使食在一方公司无法正常营业。昊阳公司故意拖欠漏水维修费用66720元,才导致2021年6月28日九龙坡消防检查部门下发限期整改通知书,注明该物业未设置室内消防栓系统,未设置制动喷水灭火系统,存在安全隐患。消防部门对昊阳公司提供的经营性物业验收本身就不合格,消防队向食在一方公司下达罚款5000元的行政处罚,实属强人所难。根据《合作经营协议》第10.1条的明确约定,昊阳公司应保障租赁房屋的屋面防水完好,若食在一方公司发现有问题时,应及时通知昊阳公司修复,修复产生的费用由昊阳公司承担。食在一方公司承租了案涉房屋后,因房屋有漏水问题,昊阳公司承诺由食在一方公司进行维修,产生的相关费用由昊阳公司承担,但食在一方公司维修(共花费了66720元)后,昊阳公司并未按约向被食在一方公司支付漏水维修费,食在一方公司在2021年8月18日的函件中明确表明要求用维修款冲抵合作经营管理费用,但昊阳公司之前并没有进行冲抵,因该维修费远远超过了昊阳公司2021年12月、2022年1月的收益。因此,食在一方公司并不差欠昊阳公司任何费用。

4、根据《合作经营协议》第5.1条、第10.1条、第10.2条等均明确约定,昊阳公司应保证房屋的主体消防设施满足使用功能和原有固定消防设施可正常使用,而案涉房屋的室内消防栓系统、自动喷水灭火系统均属于主体消防设施,且都是昊阳公司提供给食在一方公司的原有固定消防设施,故因案涉房屋的室内消防栓系统、自动喷水灭火系统不达标而被相关部门责令整改的责任均应由昊阳公司负责,而非食在一方公司负责。

5、昊阳公司与食在一方公司签订了房屋租赁合同后,食在一方公司便开始投入大量的人力财力进行房屋装修,装修费用高达200余万元。由于该房屋未取得规划许可证,更未取得房屋产权证以及消防设施设备系统的查验合格证书,房屋主体存在漏水等问题,昊阳公司刻意隐瞒以上事实,致使食在一方公司无法正常营业,给食在一方公司造成巨大经济损失由谁来买单呢?

二、九龙坡区法作出的院(2022)渝0107民初9761号《民事判决书》明显是认定事实不清、适用法律错误,法律界人士存在以下质疑:

1、本案系租赁合同纠纷,而非合同纠纷,不应适用《民法典》第五百零九条、第五百六十五条、第五百七十七条、第五百八十五条之规定。

首先,虽然食在一方公司与昊阳公司之间签订的是《合作经营协议》,但是从其合同内容及履行可以看出,其是昊阳公司将案涉房屋交付给食在一方公司使用、收益,上诉人向被上诉人支付费用的合同,其实质上就是一个租赁合伙合同。

其次,在2022年6月13日第19页的笔录中,被上诉人陈述“新建了一栋楼旁边有100个平方被拆除了,被告是租赁的第二层局部、第三层全部······”以及第20页的笔录中,法官询问“被告从被上诉人处租赁了案涉三楼和二楼部分,按照消防处罚决定书中,租赁了案涉房屋,里面有没有消防系统和喷水系统”等庭审来看,法官及昊阳公司均知晓并认可食在一方公司与昊阳公司之间就案涉房屋产生的是租赁合同关系,故意隐瞒违法事实。

因此,本案是因《合作经营协议》发生的争议,故其是租赁合同纠纷而非合同纠纷,应适用租赁合同相关的法律规定,而非是原审判决适用的《民法典》第五百零九条、第五百六十五条、第五百七十七条、第五百八十五条之规定。

2、原审法院在核实了案涉房屋未取得建设工程规划许可证的情况下,仍认定上诉人与被上诉人之间订立的租赁合同(即《合作经营协议》)有效,明显认定事实不清、适用法律错误。

3、食在一方在一审时明确提出了案涉房屋可能是违章建筑,但昊阳公司并没有举出任何证据证明案涉房屋取得了建设工程规划许可证等材料,其只是在庭审中陈述案涉房屋修建有向相关部门申请建房和用地规划。

4、原审法院在勘验现场后去相关部门核实了案涉房屋的规划许可情况,且法官在庭审时口头告知食在一方公司案涉房屋并没有取得建设工程规划许可证等材料。根据《最高人民法院关于审理城镇房屋租赁合同纠纷案件具体应用法律若干问题的解释》第二条之规定,“出租人就未取得建设工程规划许可证或者未按照建设工程规划许可证的规定建设的房屋,与承租人订立的租赁合同无效。”本案中食在一方公司与昊阳公司之间订立的《合作经营协议》应无效。原审法院认定其有效,明显是认定事实错误,适用法律错误。

5、即使本案系合同纠纷,但昊阳公司提供的房屋是违章建筑,且未按约保证消防设施能够正常使用,故系被上诉人违约在先,并导致食在一方公司无法正常经营,食在一方公司也未拖欠昊阳公司的费用,故昊阳公司并不享有单方解除权,也无权向食在一方公司主张任何权利。

(1)昊阳公司提供的房屋是违章建筑,且房屋内的消防设施设备不合格,昊阳公司严重违反了《合作经营协议》中的相关约定。

(2)《合作经营协议》约定昊阳公司通过向食在一方公司提供场地及场地附属设施设备作为投入标的,且第10.2条明确约定和12.1.1条均明确约定,昊阳公司应保障该房屋的合法使用性,昊阳公司提供给食在一方公司的经营场地的房屋不得存在违建或主体消防不合格的情况。但案涉房屋并没有取得规划许可,系违章建筑且消防设施设备不合格,故昊阳公司并没有履行其提供合法场地的义务,无权向食在一方公司主张任何权利。

关于案涉场地的合法性问题。《合作经营协议》签订后,食在一方公司在办理营业执照时,昊阳公司向食在一方公司提供了一个房产证(大证),且场所的所有权人奥林匹克公司以及管理人重报之窗向工商局出具了一个说明,载明九龙坡区奥体运动街132号是重报之窗会同昊阳公司于2014年10月改扩建完成,重报之窗公司及昊阳公司对其拥有租赁使用经营管理的权限。但食在一方公司在经营过程中,有相关城管人员来检查,说租赁场所大部分是违章建筑,并要求食在一方公司进行拆除、整改。后在本案庭审后,昊阳公司也明确表示租赁场所没有取得规划许可。

因此,即使本案是合同纠纷,但昊阳公司也没有按约提供合法的房屋,房屋内的消防设施也不合格,且食在一方公司也不拖欠昊阳公司的费用,故昊阳公司根本无权单方解除《合作经营协议》,也无权要求是食在一方公司支付收益、滞纳金、场地占用费、不退还保证金的,应驳回昊阳公司的全部诉讼请求。

三、因昊阳公司违约导致食在一方公司不得已而停业,故食在一方公司有权要求昊阳公司支付停业损失、赔偿行政罚款和律师费。

食在一方公司因案涉租赁场所的主体消防(消防喷淋设施)不合格,被消防部门处以了行政罚款,且食在一方公司因担心消防安全问题不得已而停业,故应由昊阳公司向上诉人赔偿停业损失及行政罚款。除此之外,食在一方公司因与昊阳公司之间产生争议需要通过诉讼方式实现债权,根据《合作经营协议》第14.2的约定,食在一方公司因此产生的律师费应由昊阳公司承担。

四、昊阳公司收取的电费明显违反了《电力法》的相关规定,食在一方公司有权要求昊阳公司返还超额收取的电费部分。

虽然食在一方公司与昊阳公司在物业管理协议中约定的用电单价为1.17元/度,但是根据《电力法》第二十五条“电价实行统一政策,统一定价原则,分级管理”和第四十三条“任何单位不得超越电价管理权限制定电价,供电企业不得擅自变更电价”,以及第四十四条“禁止任何单位和个人在电费中加收其他费用”之规定,电力并不属于市场主体自由定价的产品,而是由国家或相关单位统一定价的民生产品,本案约定的单价远远高于了电价标准,且后续昊阳公司单方通知的1.24年/度的电价也高于了双方之间的约定,故食在一方公司有权要求被上诉人返还超额收取的电费部分。

综上所述,媒体咨询了多位法律专业界人士,均认为,原审法院判决认定事实错误、适用法律错误,该案明显不尊重事实依据法律依据。而冤假错案必然产生于官商勾结、公权私用、以权谋利、贪赃枉法、滥权妄为、失职渎职。

媒体在此强列呼吁上级法院,认真查明本案事实真相后依法作出公平公正的裁判。媒体将会继续关注本案追踪报道案件真相。(特约记者肖扬)

原文来自腾讯:https://page.om.qq.com/page/OOUnhoQCyzAX-nhSbcEywPiA0

本月排行